Hay dos tipos de páginas o tiendas online: las que son un desastre/complicadas y no encuentras nada donde lo esperabas. O aquellas que han trabajado su arquitectura de la información web y tienen un menú que te deja verfácilmente dónde está lo que necesitas.
Porque al fin y al cabo, información es lo que buscan los usuarios cuando llegan a tu sitio. Ya sea la respuesta a una pregunta o hacer una compra, si se pierden mientras navegan, si no lo encuentran, se van a ir. Por eso es importante tener una buena arquitectura.
Vamos a verlo con más de detalle.
Qué es la arquitectura de la información
Siguiendo con lo dicho antes pero poniéndolo más bonito: es el arte (porque no es tan fácil) de ordenar y agrupar en categorías toda la información que se va a mostrar a los usuarios para que encuentren lo que están buscando lo antes posible.
O como me dijeron en una clase de Spain Business School: “crea esquemas de organización y navegación con el objetivo de que la persona que use un sitio web pueda navegar por él de forma fluida y por lo tanto eficientemente. Estos esquemas se llaman mapas de navegación”. Y este es un ejemplo, tomado directamente de uno de los ejercicios de ese máster.

Vamos, una manera de organizar los contenidos. Y sin perder de vista el posible crecimiento del proyecto en el tiempo y que haya que añadir más información y estructurarla.
Te podría decir que la arquitectura de la información se basa en la lógica, pero esto es muy relativo, porque cada persona es un mundo y lo que para mí puede ser lógico agrupar, para otra persona puede que no. Te podría decir entonces que se basa en los datos, pero tampoco es del todo cierto. Lo vemos luego en el ejemplo práctico.
Para qué sirve
Por un lado mejora la experiencia de usuario. Pero si además hablamos de SEO, la arquitectura de la información nos va a ayudar a hacer entender a Google de qué va nuestra web, ya que le presentamos un “índice” (menú o arquitectura) que tiene sentido.
Además de permitirnos optimizar cada sección o categoría de manera personalizada, con contenido único que ayude al usuario interesado en ese algo en concreto.
Todo esto consigue otro fin: retener al usuario. La arquitectura presenta al usuario caminos a través de los que se mueve y consigue resultados: encontrar una información o hacer una compra. Si no encuentra lo que busca, se va. Pero si se lo ponemos fácil y le ayudamos, se queda.
Hablando de ponerlo fácil, a veces incluso es necesario hacer una estructura de la información diferente para web que para desktop. Como ejemplo, este esquema de organización y navegación para realizar la compra en la web de un supermercado, pero en versión móvil, donde tenía que ser mucho más simple.

La arquitectura de la información y el SEO. Ejemplo práctico
Antes de poder estructurar nada, hay que saber qué es lo que contiene el sitio. Secciones o categorías más importantes, cuáles son las que traen más tráfico, convierten más, etc. Es decir, Analytics puro y duro.
Pero no solo eso. También tienes que entender la información, la intención de búsqueda, a veces incluso el slang del sector. Por lo que todo esto puede llevarte un tiempo antes de ponerte a ordenar.
Dicho esto, la arquitectura de la información de una web, desde el punto de vista del SEO, se basa para mí en tres conceptos básicos:
- Volumen de palabras clave
- Estructura de la competencia
- Usabilidad
Volumen de palabras clave
Cuando se está trabajando el SEO de un negocio online o página web, para saber todo su potencial, lo primero que se hace es un estudio de palabras clave: buscar lo relacionado con sus líneas de productos o temáticas, y encontrar aquellas palabras clave que no se están aprovechado. O – y aquí viene lo interesante – encontrar palabras clave que ni siquiera se están usando y tienen mucho potencial.
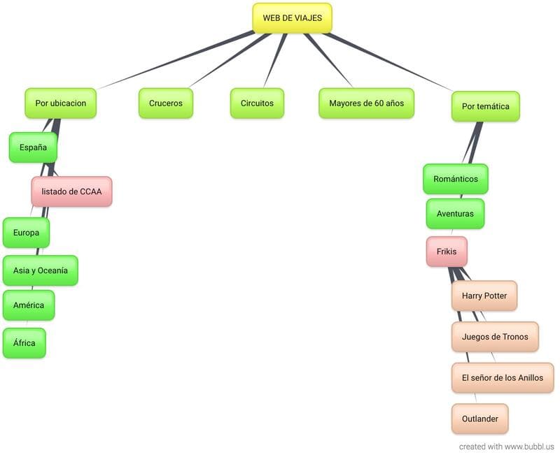
Por ejemplo, digamos que eres una agencia de viajes – o un blog de viajes – y los tienes clasificados en el menú por ubicación, temática, etc. Pero resulta que nunca se te ha ocurrido organizar un apartado de viajes para frikis. Y mira por dónde, al tirar del hilo de las palabras clave, ves que tiene un montón de búsquedas. Incluso más que algunas secciones de la web ya existentes. Y además, también se buscan viajes por temática: de aventura, románticos… Si tú puedes ofrecer ese tipo de viajes, ¿cómo no vas a incluir esos apartados en tu página? Y así atraer tráfico orgánico gracias a ellos si trabajas un buen SEO.
Arquitectura de la competencia
Sobre todo cuando te enfrentas a un campo desconocido, donde tú misma te estás ubicando, echar un vistazo a cómo lo tienen hecho las 5 primeras páginas que salen al hacer la búsqueda del término que te define (“Agencia de viaje para millennials”, “Blog de viajes low cost”, o lo que sea) puede servir de ayuda.
¿Qué secciones tienen ellos? ¿Cómo han agrupado la información?
Esto no quiere decir que lo tengas que copiar. Entre otras cosas, porque dos páginas nunca son iguales, y porque por mucho que salgan por encima de la tuya, no quiere decir que lo estén haciendo perfecto.
Pero sí te puede servir para ordenar tus ideas e incluso para coger alguna que no se te hubiera ocurrido. No nos engañemos, porque esto lo hace todo el mundo, no pasa nada. Siempre teniendo en cuenta que una cosa es inspirarte/aprender y otra copiar o clonar. Un poco de personalidad, por favor.
Siguiendo con el ejemplo de los viajes, imagina que dentro del apartado España se sugiere una nueva categoría, que es viajes por Comunidades Autónomas. Y algunas de ellas tienen muchas búsquedas pero otras muy pocas. ¿Merece la pena ponerlas? Pues en mi opinión sí, porque si yo veo que la web tiene esa categoría y justo yo estoy interesada en la que tiene menos búsquedas, donde se me va a ocurrir mirar es ahí. No me hagas dar vueltas por la página.
Otra cuestión es que no quieres que esas sub-categorías con pocas búsquedas (y asumimos que una conversión normalita) se lleven linkjuice. Eso hay maneras de evitarlo. Pero yo sí las incluyo en la categoría principal de esa arquitectura de la información, porque es ahí donde el usuario las espera encontrar. Eso sí, como bien indicaba David Barrera en los comentarios, no nos volvamos locos haciendo un menú enorme y con una profundidad de más de 3 clics, porque eso tampoco es recomendable.
Pero a lo que voy es que hay que encontrar el equilibrio entre entre la necesidad de organizar la información y las necesidades de los usuarios.
Mapas de estructura web
Bien, con toda esta información en la mano, es hora de hacer cambios en la arquitectura de la información de la web o tienda. (O construirla desde cero si es nueva). El tema de los diagramas y flujos de navegación es más complejo cuanto más grande es la web. Y no voy a entrar en tanto detalle.
Pero para un sitio web pequeño o no muy grande, para hacer mapas web puedes usar aplicaciones online como bubbl.us. Puedes hacer hasta 3 mapas de manera gratuita, y es bastante sencilla e intuitiva de usar.
Personalmente, considero de ayuda añadir en las categorías ya existentes las visitas que han tenido por ejemplo en los últimos 12 meses, o incluso la dificultad de la palabra clave con la que la queremos posicionar. De esta manera, a la hora de plantearnos el enlazado interno, tendremos algunos datos valiosos de un primer vistazo.
Incluso puedes usar colores para indicar cuáles son las nuevas secciones, en caso de estar haciendo una reestructura de la navegación. Por ejemplo, como aquí (siguiendo con el ejemplo inventado) donde en rojo y naranja están las nuevas categorías (oportunidades de atraer tráfico orgánico)

Conclusión
La arquitectura web es importante, no solo a nivel SEO, si no para que el usuario, cuando llegue a tu sitio web o tienda online, sepa dónde y cómo encontrar cada cosa. Obviamente, existen los buscadores internos y nunca debe faltar uno. Pero eso es hacerle “trabajar extra”.
Así que organiza y agrupa para que todo tenga sentido. ¡No subestimes una buena estructura!
Hola, bien explicado.. si pudieras añadir para que los lectores no cometan el típico error de muchos niveles..
Lo ideal es que la Web no tenga niveles innecesarios.. que al hacer la navegación se pueda llegar a casi cualquier parte del site en 4 o menos clicks.
Saludos
David Barrera
Buena observación, David. Me la anoto para añadirla. Gracias y un saludo 🙂